From: KTSHANOI DESIGN OFFICE
Office1: Design studio: No 6+8 Trang Thi - Hoan Kiem - Ha noi
Office2: Room 301D, No 52 Hai Ba Trung, Ha Noi
Website:Ktshanoi.net -Arthanoi.com
Email:huyktshanoi@gmail.com
Chat online:sky: quanghuy kts ; face: huy.ktshanoi
Thiết kế nhà - Mời các bạn tham khảo mẫu thiết kế nhà ống với thiết kế lệch tầng thừa ánh sáng tự nhiên và gió. Đây cũng là giải pháp giúp các mẫu thiết kế nhà ống luôn thông thoáng được sử dụng nhiều nhất hiện nay ở trung tâm thành phố. Thiết kế nhà ống trên diện tích 4.5x20m được thiết kế với dự tính kinh phí tới 1.4 tỷ đồng.
Thiết kế nhà ống lệch tầng mô phỏng 3D như sau:
Bản vẽ mặt bằng và công năng các tầng mẫu thiết kế nhà ống mặt tiền 4.5m
Bản vẽ mặt cắt mẫu thiết kế nhà ống lệch tầng
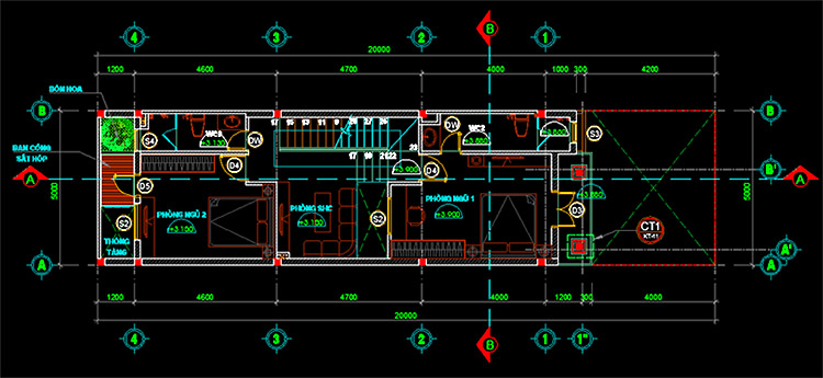
Bản vẽ mặt bằng và công năng tầng 1 mẫu thiết kế nhà phố lệch tầng
Bản vẽ mặt bằng tầng 1.
Công năng tầng 1 được bố trí khá đơn giản theo phong cách tối giản
Tầng 1 đầu tiên là khu vực cổng được thiết kế khá chắc chắn và an toàn với gam màu trắng kết hợp màu ghi. Tiếp đến là không gian sân vườn cũng là nơi để xe và khu vui chơi của các con.
Bước vào nhà là không gian phòng khách khá lớn thiết kế theo phong cách tối giản, các đồ nội thất được thiết kế sang trọng và tự tay gia chủ lựa chọn.
Không gian tiếp theo là không gian bàn ăn liên thông với phòng khách và phòng bếp được đặt bên cạnh khu vực cầu thang. Do thiết kế lệch tầng nên khu vực các không gian cũng được thiết kế lệch theo
Khu vệ sinh được thiết kế ngay gầm cầu thang giúp cho mẫu thiết kế nhà phố mặt tiền 4.5m luôn thông rộng và đầy đủ.
Thiết kế một khoảng sân sau để giúp mẫu thiết kế nhà thêm xanh mát bởi không gian bài trí rất tiện ích, nơi thư giãn.....
Bản vẽ mặt bằng và công năng tầng 2 mẫu thiết kế nhà ống 3 tầng lệch
Bản vẽ mặt bằng tầng 2
Công năng tầng 2
Tầng 2 là không gian dành cho sinh hoạt và nghỉ ngơi là chủ yếu. Gồm phòng ngủ của cha mẹ được bố trí khá lớn và khép kín ngay hiên nơi có view đẹp.
Tiếp là không gian phòng của con cái, không gian cầu thang, khoảng thông trần, Thiết kế nhà ống lệch tầng giúp lấy ánh sáng tự nhiên và gió cho các căn phòng, tạo nên không gian khá rộng lớn.
Bản vẽ mặt bằng tầng 3 và công năng mẫu thiết kế nhà ống 3 tầng hiện đại.
Bản vẽ mặt bằng tầng 3.
Công năng tầng 3 như sau
Tầng 3 được thiết kế chủ yếu là một phòng ngủ của con, không gian phòng giặt và phơi đồ, thiết kế một bàn trà, khoảng thông trần, phòng đọc sách cũng là phòng làm việc ở nhà, mang những mảnh xanh mát vào các không gian kếp hợp với khoảng thông trần giúp mẫu thiết kế nhà luôn tràn ngập ánh sáng ở khắp nơi.
Tóm tắt thêm thông tin mẫu thiết kế nhà ống lệch tầng
Mẫu thiết kế nhà ống được thiết kế năm 2019 và dự định xây dựng đầu năm 2020 với kinh phí dự toán khoảng 1.4 tỷ đồng và dự định xây dựng khoảng 7 tháng với thiết kế nhà 3 tầng lệch theo phong cách tôi giản cho gia đình trẻ gồm 4 thành viên ở Nguyễn Ngọc Thạch, Thành phố Hà Nội.
Nếu bạn thích thú với mẫu thiết kế nhà thì hãy liên hệ với chúng tôi để được tư vấn cho mẫu nhà tương lai của mình nhé. Chúng tôi có 20 năm trong lĩnh vực thiết kế và thi công trọn gói tại khu vực Hà Nội và một số tỉnh phía Bắc.
Ngoài ra bạn có thể tham khảo thêm quy trình thiết kế và thi công nhà ống nếu bạn là người mới xây và chưa có chút kinh nghiệm nào tại đây nhé.
Bạn muốn xây nhà cho thuê không chỉ đơn thuần để ở mà còn muốn kiếm thêm thu nhập từ nhà mình, hiện nay các mẫu thiết kế nhà vừa ở vừa kinh doanh cho thue đang là xu hương cho những năm 2019. Tôi tin rằng bạn nên cập nhập nhưng xu hướng để có sự lựa chọn phù hợp nhé.
Theo nguồn tin từ internet
Office1: Design studio: No 6+8 Trang Thi - Hoan Kiem - Ha noi
Office2: Room 301D, No 52 Hai Ba Trung, Ha Noi
Website:Ktshanoi.net -Arthanoi.com
Email:huyktshanoi@gmail.com
Chat online:sky: quanghuy kts ; face: huy.ktshanoi
Thiết kế nhà - Mời các bạn tham khảo mẫu thiết kế nhà ống với thiết kế lệch tầng thừa ánh sáng tự nhiên và gió. Đây cũng là giải pháp giúp các mẫu thiết kế nhà ống luôn thông thoáng được sử dụng nhiều nhất hiện nay ở trung tâm thành phố. Thiết kế nhà ống trên diện tích 4.5x20m được thiết kế với dự tính kinh phí tới 1.4 tỷ đồng.
Thiết kế nhà ống lệch tầng mô phỏng 3D như sau:

Bản vẽ mặt bằng và công năng các tầng mẫu thiết kế nhà ống mặt tiền 4.5m
Bản vẽ mặt cắt mẫu thiết kế nhà ống lệch tầng

Bản vẽ mặt bằng và công năng tầng 1 mẫu thiết kế nhà phố lệch tầng
Bản vẽ mặt bằng tầng 1.

Công năng tầng 1 được bố trí khá đơn giản theo phong cách tối giản
Tầng 1 đầu tiên là khu vực cổng được thiết kế khá chắc chắn và an toàn với gam màu trắng kết hợp màu ghi. Tiếp đến là không gian sân vườn cũng là nơi để xe và khu vui chơi của các con.
Bước vào nhà là không gian phòng khách khá lớn thiết kế theo phong cách tối giản, các đồ nội thất được thiết kế sang trọng và tự tay gia chủ lựa chọn.
Không gian tiếp theo là không gian bàn ăn liên thông với phòng khách và phòng bếp được đặt bên cạnh khu vực cầu thang. Do thiết kế lệch tầng nên khu vực các không gian cũng được thiết kế lệch theo
Khu vệ sinh được thiết kế ngay gầm cầu thang giúp cho mẫu thiết kế nhà phố mặt tiền 4.5m luôn thông rộng và đầy đủ.
Thiết kế một khoảng sân sau để giúp mẫu thiết kế nhà thêm xanh mát bởi không gian bài trí rất tiện ích, nơi thư giãn.....
Bản vẽ mặt bằng và công năng tầng 2 mẫu thiết kế nhà ống 3 tầng lệch
Bản vẽ mặt bằng tầng 2

Công năng tầng 2
Tầng 2 là không gian dành cho sinh hoạt và nghỉ ngơi là chủ yếu. Gồm phòng ngủ của cha mẹ được bố trí khá lớn và khép kín ngay hiên nơi có view đẹp.
Tiếp là không gian phòng của con cái, không gian cầu thang, khoảng thông trần, Thiết kế nhà ống lệch tầng giúp lấy ánh sáng tự nhiên và gió cho các căn phòng, tạo nên không gian khá rộng lớn.
Bản vẽ mặt bằng tầng 3 và công năng mẫu thiết kế nhà ống 3 tầng hiện đại.
Bản vẽ mặt bằng tầng 3.

Công năng tầng 3 như sau
Tầng 3 được thiết kế chủ yếu là một phòng ngủ của con, không gian phòng giặt và phơi đồ, thiết kế một bàn trà, khoảng thông trần, phòng đọc sách cũng là phòng làm việc ở nhà, mang những mảnh xanh mát vào các không gian kếp hợp với khoảng thông trần giúp mẫu thiết kế nhà luôn tràn ngập ánh sáng ở khắp nơi.
Tóm tắt thêm thông tin mẫu thiết kế nhà ống lệch tầng

Mẫu thiết kế nhà ống được thiết kế năm 2019 và dự định xây dựng đầu năm 2020 với kinh phí dự toán khoảng 1.4 tỷ đồng và dự định xây dựng khoảng 7 tháng với thiết kế nhà 3 tầng lệch theo phong cách tôi giản cho gia đình trẻ gồm 4 thành viên ở Nguyễn Ngọc Thạch, Thành phố Hà Nội.
Nếu bạn thích thú với mẫu thiết kế nhà thì hãy liên hệ với chúng tôi để được tư vấn cho mẫu nhà tương lai của mình nhé. Chúng tôi có 20 năm trong lĩnh vực thiết kế và thi công trọn gói tại khu vực Hà Nội và một số tỉnh phía Bắc.
Ngoài ra bạn có thể tham khảo thêm quy trình thiết kế và thi công nhà ống nếu bạn là người mới xây và chưa có chút kinh nghiệm nào tại đây nhé.
Bạn muốn xây nhà cho thuê không chỉ đơn thuần để ở mà còn muốn kiếm thêm thu nhập từ nhà mình, hiện nay các mẫu thiết kế nhà vừa ở vừa kinh doanh cho thue đang là xu hương cho những năm 2019. Tôi tin rằng bạn nên cập nhập nhưng xu hướng để có sự lựa chọn phù hợp nhé.
Theo nguồn tin từ internet